微信扫码
暂无联系客服
用户中心
意见反馈
网站首页
关于我们
产品中心
技术支持
新闻中心
教程
下载
技术
联系我们
网站首页
>
新闻中心
>
技术支持
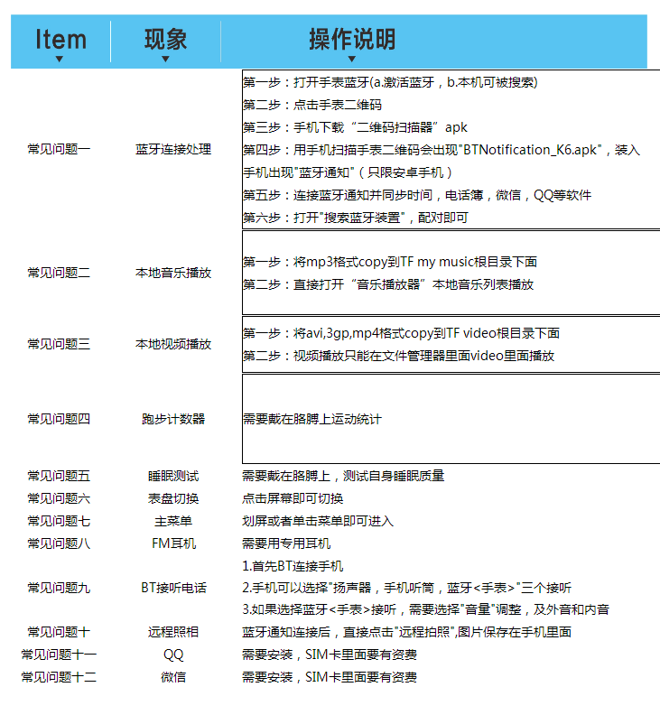
【产品小知识】智能手表常见问题解答
分享到:
点击次数:223
更新时间:2021年11月19日16:28:30
【
打印此页
】
【
关闭
】
上一条:
关于家庭宝——网络电视更新方法说明
下一条:
【产品小知识】IPS硬质屏与普通软屏的区别
发表评论
查看评论
文明上网理性发言,请遵守评论服务协议。
首页
上一页
下一页
尾页